咨询热线: 18225968333
联系我们Contact us
全国咨询热线18225968333

公积金提取代办

公司地址:上海华能联合大厦

联系电话:13065553707

太原常见问题

太原公积金租房提取材料_租房公积金提取条件

发布时间:2026-04-24 01:04:06

公积金租房提取材料

住房公积金作为一项重要的住房保障制度,在帮助职工解决住房问题上发挥着关键作用。对于租房居住的职工而言,符合条件时提取公积金用于支付房租,能够有效减轻生活负担。然而,租房公积金提取并非随意进行,在提取条件、申请部门、所需资料、费用以及法律依据等方面都有着严格规定。准确把握这些内容,是顺利提取公积金的关键。

一、租房公积金提取条件

(一)基本条件

缴存状态正常:职工需在当地正常缴存住房公积金,且公积金账户处于缴存状态,不存在欠缴、停缴等异常情况。例如,某市职工王某,其所在单位每月按时为其缴存公积金,满足这一基本条件。若职工所在单位因经营困难等原因出现公积金欠缴,职工则无法申请租房公积金提取,需待单位补缴欠缴部分且账户恢复正常缴存状态后,才具备申请资格。

本人及配偶在缴存地无自有住房:这是租房公积金提取的核心条件之一。各地通常通过房产管理部门的信息系统,对职工及其配偶名下的房产情况进行核查。以成都为例,职工在申请租房提取公积金时,公积金管理中心会通过与当地不动产登记部门联网,查询职工及配偶在成都市行政区域内是否拥有住房产权。若职工张某在成都工作,其本人及配偶在成都均无自有住房,仅在老家有一套住房,这种情况下,张某符合在成都申请租房公积金提取的条件;但如果李某在工作地和老家均有住房,就不符合租房公积金提取的要求。

(二)不同地区的特殊条件

部分地区对连续缴存时间有要求:一些城市规定职工需连续缴存公积金一定时间后,才可以申请租房公积金提取。如北京市要求职工连续足额缴存住房公积金满3个月,方可申请提取公积金支付房租。职工赵某在北京工作,其公积金账户虽一直处于正常缴存状态,但从首次缴存到申请提取时未满3个月,此时赵某就不能申请租房公积金提取,需等待缴存满3个月后再提出申请。

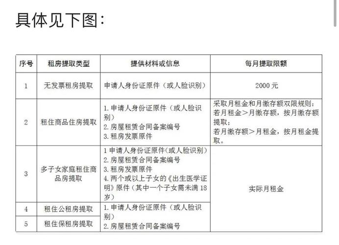
租房金额与提取额度限制:部分地区对职工可提取的公积金金额与租房实际支付金额挂钩。例如,上海市规定职工提取公积金支付房租,每月提取额度不超过当月实际房租支出,且最高不超过规定的月提取限额。若职工每月房租为3000元,而当地规定的月提取限额为2500元公积金租房提取材料,则职工每月最多只能提取2500元公积金;若职工每月房租仅为1500元,就只能按照实际房租支出提取1500元。

公租房、保障性住房提取条件:对于租住公租房、保障性住房的职工,提取条件相对宽松。一般只需提供公租房租赁合同、租金缴纳证明等材料,即可申请提取公积金,且提取额度通常不受限制,以实际支付的租金金额为准。职工钱某租住当地公租房,每月租金1200元,他在申请公积金提取时,只需提交公租房租赁合同和租金缴纳发票等材料,就能全额提取1200元公积金用于支付房租。

二、申请部门

公积金租房提取材料

租房公积金提取通常向当地住房公积金管理中心或其分支机构申请。各地住房公积金管理中心负责制定本地区的公积金提取政策,并具体办理公积金提取业务。为了方便职工办理提取业务,部分城市还开通了线上申请渠道,如住房公积金管理中心官方网站、手机APP、微信公众号等,职工可通过这些线上平台提交提取申请,实现“不见面审批”。

例如,在广州市,职工可以登录广州住房公积金管理中心官方网站,进入网上办事大厅,按照系统提示填写租房公积金提取申请信息,并上传相关证明材料,提交申请后,公积金管理中心工作人员会在规定时间内进行审核;也可以前往广州住房公积金管理中心各办事处、管理部的业务窗口,现场办理提取申请。职工需携带相关资料,在窗口向工作人员提出申请,由工作人员对资料进行审核,审核通过后,即可完成公积金提取手续。

此外,部分地区与商业银行合作,职工也可在指定的商业银行网点办理租房公积金提取业务。例如,在苏州市,职工除了可以在苏州市住房公积金管理中心及其分支机构办理提取业务外,还可以在指定的工商银行、建设银行等商业银行网点,通过公积金业务专柜或自助终端设备办理租房公积金提取。

三、申请所需资料

(一)身份证明材料

本人身份证:职工申请租房公积金提取时,需提供本人有效身份证件原件及复印件。身份证是证明职工身份的重要证件,用于核实申请人的身份信息。例如,职工孙某在办理租房公积金提取时,需携带本人身份证原件到公积金管理中心,工作人员会对其身份证信息进行核对,并留存复印件。

结婚证(已婚职工需提供):已婚职工申请租房公积金提取,除了提供本人身份证外,还需提供结婚证原件及复印件,以证明其婚姻状况。这是因为在审核公积金提取条件时,需要核查职工及其配偶在缴存地的房产情况,结婚证能够明确夫妻关系。如职工周某和妻子共同申请租房公积金提取,就需要提供结婚证,以便公积金管理中心准确核查夫妻双方的房产信息。

(二)租房证明材料

租房合同:职工需提供真实有效的租房合同原件及复印件。租房合同应包含租赁双方的基本信息、房屋地址、租赁期限、租金金额等关键内容。例如公积金租房提取材料,职工吴某的租房合同中详细写明了出租方和承租方的姓名、身份证号,房屋位于某小区某栋某单元,租赁期限自2024年1月1日至2025年1月1日,每月租金2000元等信息。合同需双方签字(盖章)确认,且租赁期限应在申请提取期间内。

租金缴纳证明:部分地区要求职工提供租金缴纳证明,如租金收据、转账记录等,以证明实际发生了租房支出。租金收据需由出租方开具,并注明租金金额、缴纳时间、租赁房屋地址等内容,同时加盖出租方印章或签字确认。若职工通过银行转账支付租金,需提供银行转账记录,记录中应清晰显示转账时间、金额、收款方信息等。例如,职工郑某每月通过银行转账向房东支付租金,在申请公积金提取时,他提供了银行打印的转账流水单作为租金缴纳证明。

无房证明:职工需提供本人及配偶在缴存地的无房证明。无房证明可通过当地房产管理部门的政务服务平台在线申请开具,也可前往房产管理部门的办事窗口现场办理。以杭州市为例,职工可登录“杭州市房产交易产权登记管理中心”官方网站,通过“网上办事”栏目申请开具无房证明,申请成功后,可下载打印带有电子印章的无房证明文件;也可以携带本人身份证到杭州市房产档案馆或各城区房产交易登记服务大厅,现场申请开具无房证明。

(三)其他材料

公积金租房提取材料

如果职工委托他人办理租房公积金提取业务,除了上述材料外,还需提供授权委托书和受托人身份证原件及复印件。授权委托书应明确委托事项、委托权限、委托期限等内容,由委托人签字(盖章)确认。例如,职工陈某因工作原因无法亲自办理公积金提取,委托朋友王某代为办理,陈某需出具授权委托书,写明委托王某办理租房公积金提取业务,委托权限包括提交申请材料、领取公积金款项等,委托期限自委托书签署之日起至业务办理完毕之日止,并在委托书上签字。

四、费用相关情况

租房公积金提取过程中,职工无需向住房公积金管理中心或其他相关部门缴纳任何手续费或服务费。住房公积金管理中心开展公积金提取业务所需的办公经费等费用,由财政部门统筹安排。例如,职工在办理租房公积金提取时,无论是通过线上还是线下渠道申请,都不会产生额外的费用。在提取公积金到账方面,也不收取任何转账手续费,职工提取的公积金将直接转入其指定的银行账户,且资金到账速度较快,一般在审核通过后的1-3个工作日内即可到账。

然而,在准备租房证明材料过程中,可能会产生一些间接费用。例如,职工办理无房证明时,若选择到房产管理部门办事窗口现场打印纸质证明,部分地区可能会收取少量的工本费,一般在几元到十几元不等;开具租金发票时,出租方若为企业,可能会按照相关税收规定计算并收取一定的税费,税费由出租方承担,但可能会通过提高租金等方式转嫁给承租方;若出租方为个人,部分地区对个人出租住房有税收优惠政策,税费相对较低,但也可能存在因开具发票而产生的额外费用。

五、法律依据和相关说法

(一)法律法规依据

《住房公积金管理条例》:这是住房公积金管理的基本法规公积金租房提取材料,其中第二十四条明确规定,职工房租超出家庭工资收入的规定比例的,可以提取职工住房公积金账户内的存储余额。虽然条例未对租房提取公积金的具体条件和比例作出统一规定,但为各地制定租房公积金提取政策提供了法律依据。各地可根据本地实际情况,在条例框架内制定具体的实施细则,明确租房公积金提取的条件、额度、流程等内容。

《中华人民共和国民法典》:在租赁合同方面,民法典对租赁合同的订立、效力、履行、变更、转让、终止等作出了详细规定。租房合同作为职工申请公积金提取的重要证明材料,其合法性和有效性需依据民法典相关规定进行认定。例如,根据民法典规定,租赁合同应当采用书面形式,租赁期限六个月以上的,如未采用书面形式,视为不定期租赁。职工在签订租房合同时,应遵循民法典相关规定,确保合同内容合法、有效,以便顺利申请公积金提取。

(二)政策文件依据

国家层面政策:住房和城乡建设部、财政部、中国人民银行等部门会联合发布相关政策文件,对租房公积金提取政策进行指导和规范。例如,2015年,三部门联合发布《关于放宽提取住房公积金支付房租条件的通知》,要求各地放宽租房提取公积金条件,简化办理手续,提高提取额度,切实减轻职工租房生活压力。该通知发布后,各地纷纷调整本地租房公积金提取政策,降低提取门槛,优化提取流程。

地方层面政策:各省级、市级人民政府及其住房公积金管理部门会根据国家政策和本地实际情况,制定具体的租房公积金提取管理办法和实施细则。例如,《北京市住房公积金提取管理办法》对北京市职工租房公积金提取的条件、额度、所需材料、办理流程等作出了详细规定;《上海市住房公积金提取管理办法实施细则》进一步细化了上海市租房公积金提取的操作要求,明确了不同类型租房情况的提取标准和办理方式。这些地方性政策文件是职工在当地申请租房公积金提取的具体操作依据。

公积金租房提取材料

六、当前政策影响及注意事项

(一)当前政策影响

优化提取流程,提升服务效率:近年来,各地积极推进“放管服”改革,不断优化租房公积金提取流程。许多城市通过数据共享,实现了与房产管理部门、民政部门等的数据互联互通,减少了职工提交的证明材料。例如,在深圳市,职工申请租房公积金提取时,公积金管理中心可通过数据共享平台自动获取职工的房产信息、婚姻状况等,职工无需再提供无房证明、结婚证等材料,只需在线填写租房信息,即可完成提取申请,大大提高了办事效率,方便了职工。

扩大提取范围,提高提取额度:为了更好地满足职工租房需求,部分地区扩大了租房公积金提取范围,提高了提取额度。例如,一些城市将职工租住商品住房、公共租赁住房、保障性住房等情况都纳入了公积金提取范围;部分城市还提高了租房公积金的月提取限额,以减轻职工的租房经济压力。如长沙市将职工租住商品住房的月提取限额从1200元提高至1500元,有效缓解了职工的租房资金压力。

加强监管,防范违规提取:随着租房公积金提取政策的放宽,部分地区出现了违规提取公积金的现象。为了维护住房公积金制度的公平性和严肃性,各地加强了对租房公积金提取的监管力度。通过大数据分析、联网核查等手段,对职工提交的租房证明材料进行真实性审核,严厉打击伪造租房合同、虚假发票等违规提取行为。例如,某市住房公积金管理中心在审核过程中,发现多名职工提交的租房合同存在相同的虚假信息,立即暂停了这些职工的公积金提取申请,并将相关情况移交公安机关处理。

(二)注意事项

如实提供材料:职工在申请租房公积金提取时,必须如实提供相关证明材料,确保材料的真实性、合法性和有效性。不得伪造租房合同、租金发票等虚假材料,否则一旦被发现,不仅无法提取公积金,还可能面临罚款、限制提取等处罚,情节严重的,将依法追究法律责任。例如,职工黄某为了多提取公积金,伪造了一份虚假的高租金租房合同,被公积金管理中心查实后,不仅取消了其提取资格,还将其列入失信名单,在一定期限内禁止其再次申请公积金提取。

关注政策变化:住房公积金提取政策会根据国家宏观调控政策和地方实际情况进行调整。职工应及时关注当地住房公积金管理中心发布的政策信息,了解政策变化情况,确保自己的提取申请符合最新政策要求。例如,某城市原本对职工租房公积金提取的连续缴存时间要求为6个月,后调整为3个月,职工若不了解这一政策变化,可能会在缴存满3个月后仍未申请提取,导致资金闲置。

合理规划提取额度:职工应根据自身的实际租房支出和公积金账户余额,合理规划提取额度。虽然部分地区提高了租房公积金提取额度,但职工也不应盲目提取,应保留一定的公积金余额,以应对可能出现的购房、装修等住房需求。例如,职工李某每月房租为2000元,其公积金账户余额较为充足,他在提取公积金时,没有一次性将账户余额全部提取,而是每月提取2000元,保留了部分余额,以便未来有购房计划时使用。

及时办理提取手续:职工在符合租房公积金提取条件后,应及时办理提取手续。部分地区对公积金提取的时间有限制,如要求职工在租房合同签订后的一定期限内申请提取。若职工未在规定时间内办理提取手续,可能会错过提取时机,无法享受公积金提取政策带来的实惠。

租房公积金提取在改善职工租房居住条件方面具有重要意义,但需严格遵循相关规定和流程。职工只有准确了解提取条件、按要求准备资料、及时关注政策变化,才能顺利提取公积金,减轻租房经济负担。若你对租房公积金提取还有其他疑问,或想了解特定地区的政策,欢迎随时与我交流。

在线客服
联系方式

热线电话

18225968333

上班时间

周一到周五

公司电话

13065553707

二维码
线